|
MyGaDOE |
Version 1.0 |
The Data Wizard allows authorized users to design and implement surveys and other data gathering projects among groups of people at the Georgia Department of Education and local school districts. The data collected can then be analyzed.
Only content managers who are members of the Georgia Department of Education staff have access rights to the Data Wizard. In addition, these content managers can only access it for their areas.
For the sake of consistency, we will refer to all data wizards as surveys. While some may not be traditional surveys, all projects associated with Data Wizard request information from people and record their answers. The term survey, therefore, seems the most likely word to associate with the software.
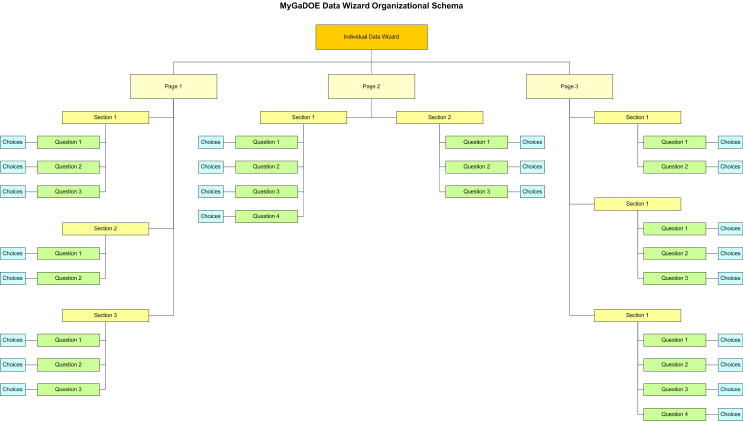
Data wizards can be organized and divided in several ways. these are as follows:
Individual Data Wizards
Pages
Sections
Questions/Choices
First, there is the individual data wizard itself. This is the highest level of organization and represents an individual survey. Thus, when you create a new data wizard, you are creating a new survey.
Pages are the next level of organization. A page can be thought of as a tab. In fact, they appear as tabs when you create them. If your survey has three major sections, this is where you would use pages. Each major section would be a page.
Sections are the third level of organization in data wizards. Think of them as minor sections into which tabs (pages) are divided. In addition, sections are the pieces of the survey that contain the actual questions.
Using our example of a survey with three major sections (pages). Let's say that page one has three minor divisions, page two has two minor divisions, and page three has three minor divisions. In the data wizard organization system, page one would be divided into three sections, page two into two sections, and page three into three sections.
Questions are the individual requests for information (data), and choices are the possible responses to each question.

An example of the Data Wizard Organizational Schema